Overview
OREKIT (ORbits Extrapolation KIT) is a free low-level space dynamics library written in Java.
It provides basic elements (orbits, dates, attitude, frames …) and various algorithms to handle them (conversions, analytical and numerical propagation, pointing …).
Features
-
Time
- high accuracy absolute dates
- time scales (TAI, UTC, UT1, GPS, TT, TCG, TDB, TCB, GMST, GST, GLONASS, QZSS …)
- transparent handling of leap seconds
-
Geometry
- frames hierarchy supporting fixed and time-dependent (or telemetry-dependent) frames
- predefined frames (EME2000/J2000, ICRF, GCRF, all ITRF from 1988 to 2014 and intermediate frames, TOD, MOD, GTOD and TOD frames, Veis, topocentric, tnw and qsw local orbital frames, Moon, Sun, planets, solar system barycenter, Earth-Moon barycenter, ecliptic)
- user extensible (used operationally in real time with a set of about 60 frames on several spacecraft)
- transparent handling of IERS Earth Orientation Parameters (for both new CIO-based frames following IERS 2010 conventions and old equinox-based frames)
- transparent handling of JPL DE 4xx (405, 406 and more recent) and INPOP ephemerides
- transforms including kinematic combination effects
- composite transforms reduction and caching for efficiency
- extensible central body shapes models (with predefined spherical and ellipsoidic shapes)
- Cartesian and geodesic coordinates, kinematics
- Computation of Dilution Of Precision (DOP) with respect to GNSS constellations
-
Spacecraft state
- Cartesian, elliptical Keplerian, circular and equinoctial parameters, with non-Keplerian derivatives if available
- Two-Line Elements
- transparent conversion between all parameters
- automatic binding with frames
- attitude state and derivative
- Jacobians
- mass management
- user-defined associated state (for example battery status, or higher order derivatives, or anything else)
-
Maneuvers
- analytical models for small maneuvers without propagation
- impulse maneuvers for any propagator type
- continuous maneuvers for numerical propagator type
-
Propagation
- analytical propagation models (Kepler, Eckstein-Heschler, SDP4/SGP4 with 2006 corrections)
- numerical propagators
- central attraction
- gravity models including time-dependent like trends and pulsations (automatic reading of ICGEM (new Eigen models), SHM (old Eigen models), EGM and GRGS gravity field files formats, even compressed)
- atmospheric drag (DTM2000, Jacchia-Bowman 2008, NRL MSISE 2000, Harris-Priester and simple exponential models), and Marshall solar Activity Future Estimation, optionally with lift component
- third body attraction (with data for Sun, Moon and all solar systems planets)
- radiation pressure with eclipses
- solid tides, with or without solid pole tide
- ocean tides, with or without ocean pole tide
- general relativity
- multiple maneuvers
- state of the art ODE integrators (adaptive stepsize with error control, continuous output, switching functions, G-stop, step normalization …)
- computation of Jacobians with respect to orbital parameters and selected force models parameters
- serialization mechanism to store complete results on persistent storage for later use
- semi-analytical propagation model (DSST) with customizable force models
- tabulated ephemerides
- file based
- memory based
- integration based
- specialized GPS propagation, using SEM or YUMA files
- Taylor-algebra (or any other real field) version of most of the above propagators, with all force models, events detection, orbits types, coordinates types and frames allowing high order uncertainties and derivatives computation or very fast Monte-Carlo analyzes
- unified interface above analytical/numerical/tabulated propagators for easy switch from coarse analysis to fine simulation with one line change
- all propagators can be used in several different modes
- slave mode: propagator is driven by calling application
- master mode: propagator drives application callback functions
- ephemeris generation mode: all intermediate results are stored during propagation and provided back to the application which can navigate at will through them, effectively using the propagated orbit as if it was an analytical model, even if it really is a numerically propagated one, which is ideal for search and iterative algorithms
- handling of discrete events during integration (models changes, G-stop, simple notifications …)
- predefined discrete events
- eclipse (both umbra and penumbra)
- ascending and descending node crossing
- anomaly, latitude argument or longitude argument crossings, with either true, eccentric or mean angles
- apogee and perigee crossing
- alignment with some body in the orbital plane (with customizable threshold angle)
- angular separation thresholds crossing between spacecraft and a beacon (typically the Sun) as seen from an observer (typically a ground station)
- raising/setting with respect to a ground location (with customizable triggering elevation and ground mask, optionally considering refraction)
- date and on-the-fly resetting countdown
- latitude, longitude, altitude crossing
- latitude, longitude extremum
- elevation extremum
- anomaly, latitude argument, or longitude argument crossings, either true, mean or eccentric
- moving target detection in spacecraft sensor Field Of View (any shape, with special case for circular)
- spacecraft detection in ground based Field Of View (any shape)
- sensor Field Of View (any shape) overlapping complex geographic zone
- complex geographic zones traversal
- impulse maneuvers occurrence
- possibility of slightly shifting events in time (for example to switch from solar pointing mode to something else a few minutes before eclipse entry and reverting to solar pointing mode a few minutes after eclipse exit)
- events filtering based on their direction (for example to detect only eclipse entries and not eclipse exits)
- events filtering based on an external enabling function (for example to detect events only during selected orbits and not others)
- events combination with boolean operators
- ability to run several propagators in parallel and manage their states simultaneously throughout propagation
-
Attitude
- extensible attitude evolution models
- predefined laws
- central body related attitude (nadir pointing, center pointing, target pointing, yaw compensation, yaw-steering),
- orbit referenced attitudes (LOF aligned, offset on all axes),
- space referenced attitudes (inertial, celestial body-pointed, spin-stabilized)
- tabulated attitudes, either respective to inertial frame or respective to Local Orbital Frames
-
Orbit determination
- batch least squares fitting
- orbital parameters estimation (or only a subset if desired)
- force model parameters estimation (drag coefficients, radiation pressure coefficients, central attraction, maneuver thrust or flow rate)
- measurements parameters estimation (biases, station position, pole motion and rate, prime meridian correction and rate)
- multi-satellites orbit determination
- several predefined measurements
- range
- range rate (one way and two way)
- turn-around range
- azimuth/elevation
- right ascension/declination
- position-velocity
- inter-satellites range (one way and two way)
- possibility to add custom measurements
- several predefined modifiers
- tropospheric effects
- ionospheric effects
- station offsets
- biases
- delays
- Antenna Phase Center
- possibility to add custom measurement modifiers (even for predefined events)
- possibility to parse CCSDS Tracking Data Message files
-
Orbit file handling
- loading of SP3-a and SP3-c orbit files
- loading of CCSDS Orbit Data Messages (both OPM, OEM, and OMM types are supported)
- loading of SEM and YUMA files for GPS constellation
- exporting of ephemeris in CCSDS OEM file format
-
Earth models
- tropospheric delay (modified Saastamoinen)
- tropospheric refraction correction angle (Recommendation ITU-R P.834-7 and Saemundssen’s formula quoted by Meeus)
- Klobuchar ionospheric model (including parsing α and β coefficients from University of Bern Astronomical Institute files)
- geomagnetic field (WMM, IGRF)
- geoid model from any gravity field
- tessellation of zones of interest as tiles
- sampling of zones of interest as grids of points
-
Customizable data loading
- loading from local disk
- loading from classpath
- loading from network (even through internet proxies)
- support for zip archives
- support from gzip compressed files
- plugin mechanism to delegate loading to user defined database or data access library
-
Localized in several languages
- Danish
- English
- French
- Galician
- German
- Greek
- Italian
- Norwegian
- Romanian
- Spanish
-
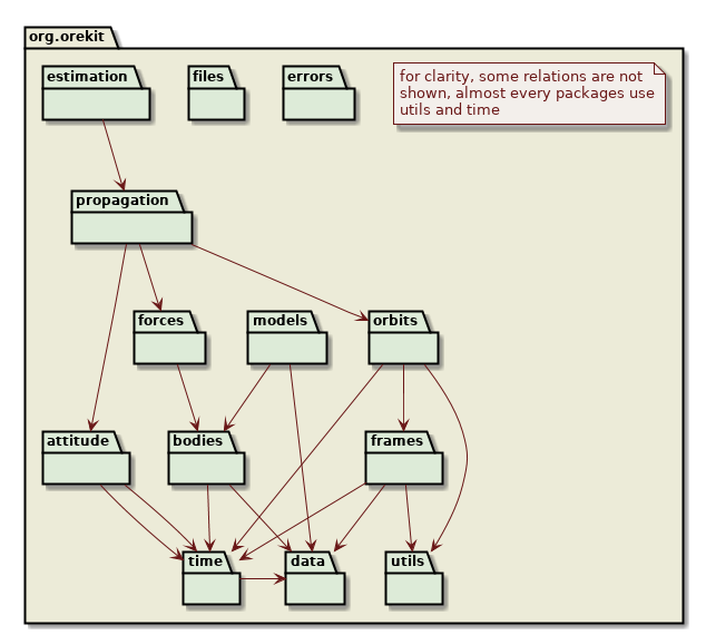
The top level packages provided by Orekit are the following one:

Free software
Orekit is freely available both in source and binary formats, with all related documentation and tests.
It is distributed under the Apache License Version 2.0. This is a well known business-friendly license. This means anybody can use it to build any application, free or not. There are no strings attached to your own code.
Everybody is encouraged to use Orekit as a common low level layer to improve interoperability in space systems.
Maintained library
Orekit has been in development since 2002 inside CS Systèmes d’Information and is still used and maintained by its experts and an open community. It is ruled by a meritocratic governance model and the Project Management Committee involves actors from industry (CS, Thales Alenia Space, Applied Defense Solutions), research (Naval Research Laboratory), agencies (European Space Operations Centre, European Space Research and Technology Centre) and academics (University at Buffalo, Institut National Supérieur de l’Aéronautique et de l’Espace - Sup’Aéro).
Orekit has already been successfully used during the real time monitoring of the rendez-vous phase between the Automated Transfer Vehicle (ATV) and the International Space Station (ISS) by the Centre National d’Études Spatiales (CNES, the French space agency) and European Space Agency (ESA).
Orekit has been selected in early 2011 by CNES to be the basis of its next generation space flight dynamics systems, including operational systems, study systems and mission analysis systems.
It has been used in numerous studies and for operational systems among the world.